关闭

佛山市实施2022年“平安佛医保”新闻发布会

2022年度“平安佛医保”今日起接受参保!想知道办理指南戳这里→

老价格新保障!2022年“平安佛医保”开始参保

保费不变“保障+服务”双升级2022年“平安佛医保”重磅开启

    主持人:尊敬的各位领导、同志们,各位记者朋友们:
    大家上午好!
    今天,佛山市医疗保障局联合佛山市社会保险基金管理局、中国银行保险监督管理委员会佛山监管分局、平安养老保险股份有限公司广东分公司在这里举行“启动2022年佛山市商业补充医疗保险‘平安佛医保’”新闻发布会,感谢大家的莅临。
    参加这次新闻发布会的领导和来宾有:
    市医保局党组成员、副局长梁耀洪同志;
    市医保局党组成员,市社保局副局长李剑文同志;
    佛山银保监分局副局长周春旗同志;
    以及平安养老保险股份有限公司广东分公司副总经理朱鑫同志。
    以及市慈善会、市医保局各分局的有关领导同志们,我是佛山市医疗保障局党组成员、副局长田园。
    医疗保障是减轻群众就医负担、增进民生福祉、维护社会和谐稳定的重大制度安排,是重大的民生工程、民心工程。习近平总书记指出,要加快建立覆盖全民、城乡统筹、权责清晰、保障适度、可持续的多层次医疗保障体系。对此,佛山市委市政府主动攻坚克难,秉持以人民为中心的发展理念,于2019年12月推动平安养老保险佛山支公司创新推出商业补充医疗保险“平安佛医保”,为佛山市民提供了更加公平、更加充分、更高质量的医疗保障。经过两年多的实践探索,“平安佛医保”叫座又叫好,广受佛山市民欢迎,获得2020年度佛山口碑榜“最佳口碑服务案例”,同时也获得了业界的认可。在复旦大学2021年1月对全国23个省(市)114款普惠型商业补充医疗保险方案的评估中,“平安佛医保”位列“保障水平最高”全国前十强。
    为进一步深入贯彻落实《中共中央国务院关于深化医疗保障制度改革的意见》和《“十四五”全民医疗保障规划》,推动紧密衔接、普惠公平、保障全面、可持续发展的商业补充医疗保险佛山模式更加成熟定型,在顺利实施2020年、2021年“平安佛医保”的基础上,我们进一步优化提升保障方案,今天正式启动2022年升级版的“平安佛医保”参保工作。
    今天的新闻发布会有两个环节:
    第一个环节,是由市医保局副局长梁耀洪同志发布启动2022年佛山市商业补充医疗保险“平安佛医保”项目,并介绍有关情况;
    第二个环节,是回答记者的提问。
    之后,我们还安排了一个公益捐赠活动,请各位领导和来宾以及媒体记者朋友们,大家一起来见证。
    下面,有请梁耀洪同志发布启动2022年“平安佛医保”项目并介绍有关情况。
 
    梁耀洪:尊敬的各位来宾、媒体朋友们,大家早上好!
    2019年12月,在佛山市委市政府的正确领导下,按照“政府引导、商业运作、自愿参保”的方式,佛山在全国创新推出了“平安佛医保”,这是一款为佛山市医保参保人量身定制的普惠型商业补充医疗保险,突出“零门槛、广受益、高保障”的显著特点。作为打造多层次、高质量发展医保体系“佛山模式”的重要一环,“平安佛医保”的定位主要聚焦解决特重大疾病市民面临高额医疗负担的突出问题,我们希望通过创设“平安佛医保”,为佛山市民建立起与基本医疗保险高度衔接的全方位、立体式的医疗保障体系,在市民面临因病返贫、因病致贫的难关的时候,为困难家庭筑起一面能够缓解经济压力,提供更好医疗保障的防护墙,实实在在地为佛山市民带来获得感、幸福感和安全感。
    习近平总书记强调:“必须把促进全体人民共同富裕摆在更加重要的位置”“让改革发展成果更多更公平惠及全体人民”。根据市委市政府的年度重点工作部署,佛山市医保局认真推进党史学习教育,在“我为群众办实事”的实践活动中不断走深走实,联合市社保局、市银保监分局,共同指导并促成“平安佛医保”承保公司对2022年度“平安佛医保”的待遇服务进行进一步的优化提升。今天,我们在这里,向大家通报“平安佛医保”的运行情况,正式发布2022年度的“平安佛医保”。
    一、“平安佛医保”基本运行情况
    运行近2年以来,“平安佛医保”始终坚持“不以盈利为目的”原则,在市银保监分局的协同指导下,在维护可持续发展的基础上,将保费收入最大限度用于市民的疾病赔付。每年保费结余,自动滚存到属于佛山市民的“基金池”。至目前,“平安佛医保”累计参保人数超过175万人次,参保年龄涵盖刚出生的0岁婴儿到115岁的百岁老人,“平安佛医保”不拒绝任何一名佛山市医保参保市民参加保险,不拒绝任何一名患有既往症的参保市民提供医疗保障。截止到2021年9月30日,“平安佛医保”累计服务超过7万人次、累计受理理赔结案数14804件。其中,2021年度保单人均赔付2.19万元、个人综合最高赔付金额43.18万元。据统计,“平安佛医保”赔付平均减负率达36.7%,在“基本保险+大病保险”之上,多层次医疗保障整体减负平均提升了15.72%,当中患重症参保市民的多层次保障最高减负率达82%,“平安佛医保”充分体现出“取之于民、用之于民”的创设初衷,突显出“负担越重、保障越高”的赔付特点。目前,“平安佛医保”项目运行良好、平稳有序。
    二、2022年度“平安佛医保”的主要保障
    围绕解决参保市民因自费项目、高额医疗费用,特别是患恶性肿瘤等重大疾病负担过重的问题,2022年度“平安佛医保”将为参保市民提供以下六项待遇保障:
    第一,实行医保目录范围内个人负担医疗费用高额补偿。对参保人住院发生医保目录范围内的个人负担合规医疗费用累计2万元(含)以上的部分报销80%,年度累计最高报销限额100万元。
    第二,将医保目录范围外个人自费费用纳入报销范围。对参保人住院治疗发生的医保目录范围外的个人自费合规医疗费用累计2万元(含)以上的部分报销60%,年度累计最高报销限额100万元。
    第三,癌症特药保障。共有包含了25种恶性肿瘤高值自费药的保障,包含癌症靶向药、免疫制剂、化疗药物。参保人进行肿瘤类病种治疗年度内使用上述自费药累计在1万元以上、30万元(含)以下部分报销90%。
    第四,超高额医疗费用补偿90%—100%。参保人投保年度内发生的经基本医保、大病保险和补充医疗保险费用三项补偿后的医保目录范围内合规医疗费用,累计范围在8万—50万元(含)的部分,报销90%;累计范围在50万-100万元(含)的部分,报销100%。
    第五,重度重大疾病保险金。参保人投保年度内,经二级及以上医院确诊初次罹患28种重度疾病(详见《重大疾病保险的疾病定义使用规范(2020年修订版)》)的,一次性给付1万元重度重大疾病保险金。
    第六,种罕见病保险金。参保人投保年度内,经二级及以上医院初次确诊121种罕见病(详见《关于公布第一批罕见病目录的通知》国卫医发〔2018〕10号)的,一次性给付1万元罕见病保险金。
    此外,2022年度“平安佛医保’参保人,继续尊享以下两项最实在、最贴心的增值服务,由承保公司全程安排专人一对一跟进服务。
    一是恶性肿瘤第二诊疗意见服务。参保人首次罹患恶性肿瘤且经过医生诊断(即第一意见)后,保险公司可帮助参保人征求广州、佛山等地区有关三甲医院权威专家提出第二方案诊疗意见作为参考;
    二是绿色通道就医安排。参保人确诊首次罹患恶性肿瘤的,保险公司协调安排广州有关三甲医院住院治疗。入院当天,保险公司安排专人全程协助办理相关手续。
    三、2022年度“平安佛医保”的优化和亮点说明
    对比2020年11月发布的2021年度版本的“平安佛医保”,今天发布的2022年版本的“平安佛医保”,共带来了两轮的优化提升。
    第一轮优化提升,已于今年7月份发布执行。简要来说,就是我们在全国率先启动了在保项目的动态调整机制,根据“平安佛医保”基金的良性结余情况,在保途中动态提升了对特重大疾病参保市民的赔付待遇,让所收的保费能够用对、用准、用得其所。具体来说,就是在2020年11月发布的2021年度版本的“平安佛医保”上,推行了“两新增一降低”三项待遇优化措施。
    1.新增首次确诊重大疾病现金给付1万元,包括中国保险行业协会、中国医师协会联合发布的《重大疾病保险的疾病定义使用规范(2020年修订版)》中规定的全部28种重度病种;
    2.新增首次确诊罕见病现金给付1万元,包括国家卫健委等五部门联合公布《第一批罕见病目录》中规定的全部121种罕见病;
    3.降低超高额医疗费用补偿起付线,超高额医疗费用起付线从原来的20万大幅度降低至8万。以上三项措施已于7月正式生效执行,理赔时间可追溯到2021年1月1日,同时这三项保障措施将延续纳入今天发布的2022年版“平安佛医保”的保障范围。
    第二轮优化提升,今天正式发布。2022年的“平安佛医保”,在延续执行上述“两新增一降低”的基础上,再进一步推行“两提升一拓宽”的三项优化举措 。
    1.提升理赔服务,推出“一站式结算”。参保人在全市定点医疗机构办理出院结算,或者在办理门诊特定病种结算时,“平安佛医保”将通过信息化系统实现“一站式”自动结算,市民将无须再提前垫支,真正做到“出院即报销”,真正实现与政府基本医保体系结算的无缝衔接。当然,对于个别不满足“一站式”理赔报销的情况,我们继续提供“零星报销”服务,可以根据“平安佛医保”公众号的理赔指引,填写相关信息并通过快递提交相关资料即可实现零星理赔申请。
    2.提升待遇保障,让重病市民更有保障。原来超高额医疗费用报销的最高额度为50万,合规医疗费用报销比例为90%。2022年超高额医疗费用报销的最高额度将从50万进一步提升到100万,其中50万—100万区间的合规医疗费用报销比例将从90%提升到100%。
    3.拓宽保障层次,实施恶性肿瘤自费药补偿动态调整机制。参考广东省疾病预防控制中心等权威机构最新发布肿瘤监测数据,围绕适应于多种疾病且具有较高临床价值的本地区国内高发病种,优先优选高质的基本医疗自费治疗药品。“平安佛医保”将动态接收医疗机构、医生、药企、参保者药物增补建议,及时组织相关专家进行评估,对国家医保谈判未成功的药品,优先考虑参保患者急需用药、费用负担大、覆盖面广的品种。对同品种药品“平安佛医保”将把一线用药、原研药、临床使用量大、接受程度高的品种优先纳入报销范围。
    以上的保障实施将为佛山市民提供综合保障额度从2021年的250万+提升到2022年的300万+的保障水平。
    四、新年度“平安佛医保”参保时间和方式
    新一年“平安佛医保”的保障期间为2022自然年度,即从2022年1月1日至2022年12月31日。
    参保办理时段为:2021年11月1日至2021年12月31日。
    平安公司服务热线电话:95511转6
    佛山市政府市民热线电话:12345
    关于投保缴费,在市医保局和市社保局的共同推动下,新年度的“平安佛医保”参保人可用医保电子凭证和社保码进行实时缴费参保。同时为方便市民网上参保,微信、支付宝均可缴费。
    关于投保,市民可以主要通过以下三种方式投保:一是通过“平安佛医保”微信公众号进行投保。“平安佛医保”将开通官方公众号及微信扫码参保服务。二是通过便民二维码参保。参保二维码将在市里的公交车身、楼宇电梯、地铁、公交候车亭、社区灯箱、社区海报、宣传彩页等宣传媒介投放,以方便市民就近扫码参保。三是新增多渠道线上线下参保。新增了支付宝、“佛山通”APP、平安人寿、“农行掌银”APP、佛山邮政、授权指定药店、支付宝等途径,欢迎广大市民踊跃参保和监督。
    关于2022年度“平安佛医保”的发布内容,就介绍到这里。今天上午10:30,市医保局、市社保局等机构将联合在官方网站发布公告,届时请媒体朋友们关注并推广。
    
    主持人:谢谢耀洪副局长,刚才耀洪副局长从四个方面给大家做了全面的介绍,既总结了“平安佛医保”两年以来的运行情况,也重点对新推出的新一年度的“平安佛医保”进行了全面的介绍,从一系列的运行数据,确实能够感受到两年多来“平安佛医保”为佛山罹患大病的市民提供了一份切切实实的保障。新的一个年度将从六项增值服务、两项提升服务为市民提供更加好的保障。其实我们从“平安佛医保”的建立之初,我们就有一个宗旨,就是要根据我们参保的情况、筹资的情况对“平安佛医保”进行动态的调整,所以在今年7月已经进行了一轮调整,在年底的时候又根据总体情况进一步优化提升,可以说推出了很多的有特色的,尤其是针对重大疾病患者的很贴心的服务,特别是刚才大家听到我说的“一站式的结算”,什么意思?以后我们的患者参加了“平安佛医保”的,你在医疗机构来进行医疗费用结算的时候,“平安佛医保”就已经同步可以为我们的参保人进行结算,减少了很多不必要的麻烦以及垫资的这种负担,你不用跑腿了,在医院就可以实现一站式结算。本身这个产品本身也有很多的亮点和特色,也希望我们在座的记者朋友们配合、支持和宣传。
    下面进行记者提问环节,请记者朋友们提问。提问之前请做一个自我介绍。
    
    南方日报:刚才梁局已经介绍了2022年度“平安佛医保”和2021年度相比有几项优化,请问实施这些优化升级措施以后,主要是出于什么样的考虑?实施以后会对群众带来哪些实惠?
    
    梁耀洪:感谢这位记者的提问。“平安佛医保”运行2年,我们结合大数据的分析,特别是这两年对市民的反馈诉求专门进行了研究,对市民关注的热点痛点进行了分析。应该说今年我们对整个产品、整个项目的优化,核心主要考虑两个方面:一是继续提升患有重特大疾病市民的经济负担和用药的需求;二是围绕参保市民尤其是报销这个环节的便利性。第一个方面我们认为是市民心里压力最大的部分,第二个便利性市民感到最烦心的地方,围绕这两个方面,我们核心带来了四个方面的实惠举措:
    1.一站式理赔。我们彻底通过信息化的手段,打通了“平安佛医保”和医保部门和社保部门关于疾病保险和大病保险之间的信息化的隔断,推出了一站式的结算,真正地实现了让市民零垫资、零跑腿,出院即报销。这项改革在今天11月1日正式启动,作为一个试运行,部分市民将可以马上享受到这一块服务。主要是年内首次达到理赔条件的市民先予以享受,因为它涉及到技术原因,今年的数据很难做一个累计的分析。正式的全面的应用在明年1月1日,所有要享受到理赔服务的市民都将能够享受得到。
    2.建立了恶性肿瘤自费药补偿的动态调整机制。我们发现癌症用药它发展比较快,更新也比较快,我们觉得很有必要建立必要的制度性的安排进行动态的优化。我们将根据权威机构发布的数据,优先对国内和本地高发的病种选出高临床价值的用药纳进保障,也会动态接收包括医院、患者、药企的建议,组织专家进行评估,优先选用负担大、覆盖面广、临床使用量大的一线药、原研药,希望做到急市民之所急、急救命之所需。
    3.让患重大疾病的市民享受到现金的补助实惠。我们也考虑到患重大疾病的市民他不光是在医院产生报销的费用,他还会涉及到诸如营养费、护理费、交通费等一些不能报销的费用。这些费用怎么解决?我们也做了一些尝试,我们把国家目前行业规范的28种重大疾病、121种罕见病全部纳入现金赔付的保障,对首次罹患的参保市民提供1万元的定额给付,这是我们充分考虑了目前基金能够持续支付承受能力的范围内,在全国同类城市惠民保的项目上我们是又一次率先做了大胆的改革和尝试。虽然这个额度不高,但是我们觉得十分有必要。这项优化措施已经在今年7月份公布执行,将追溯到今年1月1日,也就是说,“平安佛医保”为今年不幸罹患疾病的市民和家庭送上一份心意。据我们统计,目前已经有202名市民得到现金的给付。今天发布的2022年版“平安佛医保”将继续执行。
    4.让看病负担最重的市民和家庭得到更好的保障。我们着重把超高额理赔的起付线从20万降到了8万,保额从原来的50万翻了一倍调到了100万。从50万—100万区间报销额度也从90%调整到100%。整个“平安佛医保”的综合保障水平将从去年的250万+提升到300万+。我们的目标和出发点就是让看病负担最重的家庭、最重的市民能够有更多的医疗费用纳入报销保障,让这些家庭、这些市民能够提升抗击因病致贫、因病返贫的风险能力。
    总的来说,这两年的运行通过共同的努力,“平安佛医保”获得了持续的优化提升,具有佛山特色的多层次医疗保障体系也得到了巩固和加强,佛山市民的医疗费用负担也同步得到了更加有力的舒缓和保障。
    
    广州日报:我想请问一下在今年“平安佛医保”的参保过程中,我们社保基金管理局有哪一些便民升级措施?
    
    李剑文:谢谢广州日报的记者这个问题。2022年“平安佛医保”的便民措施重点在提升市民的参保体验方面,也就是说,我们的投保服务在各个方面和环节将更加地便民。除了刚才耀洪局长介绍的情况之外,刚才也说到“一站式”结算服务的试运行,除了这些之外,主要是在以下几个方面:
    1.参保时间的延长。2022年“平安佛医保”参保时间在去年基础上延长了1个月,参保时间从11月1日一直到12月31日,整整2个月的时间,主要给广大市民群众更充裕的时间来深入了解“平安佛医保”相关的待遇保障。
    2.参保渠道进一步扩展。2022年“平安佛医保”除了继续开通微信公众号和微信扫码参保服务,刚才梁耀洪局长已经介绍了,参保二维码在公交车、公交车站、地铁、地铁车身、地铁车站、社区灯箱、社区海报、社区楼宇电梯和相关彩页宣传媒介上面广泛投放,方便我们的市民就近扫码参保以外,今年“平安佛医保”微信公众号还新增了多渠道的线上线下参保合作渠道,“佛山通”APP和授权指定药店、农行掌银APP、支付宝、佛山邮政等等参保渠道都进一步打通拓宽。这样的话,就更加方便市民群众多渠道参保,并且所有的渠道既能够支持医保电子凭证,也能够支持社保卡和电子社保卡,也都可以通过支付宝和微信进行秒支付。电子医保凭证和社保卡都是为本人和直系亲属进行参保缴费用。
    3.优化了职工个人账户的功能。去年作为首个参保的年度,医保个人账户作为预约扣费的这样一个模式,使用的人数39万多人,但是最后实际承保成功的只有36万多人,也就是差不多有2.6万多人去年用这种方式是没有承保成功的。今年为了方便参保人能够实时查看和了解参保的状态,市医保局、市社保局和平安养老保险公司共同努力、积极探索,参保人使用医保个账支付实施扣款参加“平安佛医保”的可行性,我们成功地创新实现了医保个人账户基金的余额来实时支付“平安佛医保”的保费,并且能够实时查看参保状态,以确保参保的成功。当然,优化职工个人账户的功能是佛山医保、佛山社保积极践行新发展理念,推动高质量发展、为民办实事的诸多举措之一,可以更好地在“平安佛医保”的这样一个项目中为广大市民参保提供更加实惠便捷的服务。
    谢谢广州日报记者的这个问题。
    
    主持人:谢谢李局。从李局的介绍我们感受到参保更加方便了,缴费可以实现秒扣费了,医保电子凭证、电子社保卡都可以成功地扣费,应该说在服务上是得到了极大的提升。我们有请下一位记者。
    
    佛山日报:“平安佛医保”是一个商业补充保险,它跟别的普通商业保险有什么不一样?另外监管部门怎么做好“平安佛医保”的监管?
    
    周春旗:感谢记者的提问。“平安佛医保”与普通商业保险相比,主要有五方面的特点:
    1.“平安佛医保”坚持政府引导、商业运作、自愿参保的原则,是经佛山市政府审议,由佛山市医保局、佛山市社保局指导,在与基本医保对接的基础上经过公开遴选商业保险公司承保的普惠型保险产品,所以它也不能说是一个单纯的商业险产品。
    2.“平安佛医保”跟商业保险相比它没有任何既往病症的限制,所提供的保障不排除既往中的各类病种。
    3.“平安佛医保”的参保人也没有任何的年龄限制,刚才梁局也介绍到了,最低保障是刚出生的婴儿,最高的年龄达到115岁,没有年龄限制。
    4.“平安佛医保”可用医保电子凭证、社保个人账户的资金余额实施购买,提高了医保个账的使用效率。
    5.“平安佛医保”承保住院和门特范围,包括治疗费用、药品费用和检查检验费用,2022年保障更加全面,保障额度更高,相信会也更多的参保人受益。
    在对“平安佛医保”的监管方面,佛山银保监分局作为商业保险公司的监管部门,将在自身监管职责范围之内,严格按照《中华人民共和国保险法》以及银保监会、广东银保监局出台的各项规章制度,履职尽责,分工协作,协助市医保局、社保局等有关部门联合做好对佛医保的监管。主要有三方面内容:
    1.加强对承保公司的窗口指导,充分认识到“平安佛医保”这一民生保险项目具有更高的合规要求,推动项目依法合规运营,按照政府引导的正确方向,深化探索、健康发展。
    2.我们分局会妥善处理涉嫌违反保险监管法律法规的举报,督促承保公司依法处理消费者投诉,切实维护投保人权益。在现场检查中,我们也会加强对“平安佛医保”合法性的关注。
    3.我们分局还会密切关注项目的日常运营情况,坚持以人为本,督促公司切实为保险消费者提供更加便捷高效的服务,也会坚持立足长远,充分发挥项目调节机制,提升商业的可持续性。
    我的回答就到这里,谢谢记者。
    
    佛山电台:刚刚听梁局也有介绍关于“平安佛医保”的总体运行情况,“平安佛医保”2年以来整体的运行情况是怎么样的?刚刚提到有一个贴心的增值服务,具体这一部分又具体涵盖哪些内容?
    
    朱鑫:“平安佛医保”始终坚守为民初心、坚持创新优化,探索医疗保障体系的空白领域,打造与基本医保高度衔接的全方位立体式的佛山模式的保障,重点是要大幅度减轻重特大疾病医疗费用负担,助力构建佛山市多层次医疗的保障体系,打造全国城市定制型商业补充保险的标杆。经过2年的运作,我们这个项目的运行是2020年1月1日,到现在将近2年的运行,“平安佛医保”累计超过了175万人次市民的参与和投保,其中1岁以下的参保人累计数达到8054人,最小参保年龄是不足1月的婴儿,最大的参保年龄是115岁,其中超过100岁老人有129位。截至2021年9月30日“平安佛医保”累计服务超过7万人次,累计受理理赔结案数14804件,2021年度保单人均赔付2.19万,个人综合赔付最高金额43.18万元,人均减负率达到36.7%,在“基本医保+大病保险”上,给参保的佛山市民整体减负平均提升了15.72%,患重症参保市民多层次保障最高减负率达到82%,最小赔付年龄是10个月,是因为感应神经性听觉丧失获得赔款10.95万元,最大赔付年龄是百岁老人,因为肺炎获得了5900元的赔款。“平安佛医保”不负重托,于市民个体妥善解决了沉重的费用压力,于社会民生也切实起到了普惠保障的作用,感谢社会各界及广大市民对2021年“平安佛医保”的支持,我们希望在未来的2022年得到更大的关注与支持。
    刚才讲到我们的贴心服务,一直以来我们给佛山市民佛山参保人提供两项增值服务:第一是恶性肿瘤第二次诊疗意见,参保后首次罹患恶性肿瘤且经过医生诊断即我们讲的第一意见以后,我们可以帮助参保人征求广州、佛山等地区一流三甲医院权威专家对治疗方案提出的第二诊疗意见作为参考,提升具体治疗方案的针对性、准确度,增加患者生存的机会。第二是就医绿通安排,即广州三甲医院协调的一个安排,参保人参保后首次确诊罹患恶性肿瘤,我司根据参保人的申请,可视情况协助安排广州三甲医院住院,后续住院的医疗报销仍需符合“平安佛医保”各项赔付细则及规定。医院入院手续我们会派人一对一全程跟踪服务。还实行了全国通赔,参保人无论哪里有需要,平安保险公司都能提供统一的服务标准。
    
    主持人:相信通过上面大家的介绍,大家对“平安佛医保”已经有了更多的了解,2022年新的年度无论是从对市民尤其患重特大疾病市民的权益的保障,还是理赔的服务方面,应该说都是得到了提升。我们也相信有政府相关部门的共同努力,有市民媒体的积极参与和社社会各界的监督,“平安佛医保”一定会持续地优化提升,有一个良性和健康的发展。
    由于时间关系,今天记者提问就到这里,新闻发布会以后各位记者还有什么问题,还可以继续采访我们梁耀洪局长和朱鑫副总经理。
    下面我们进行公益捐赠仪式。由平安养老保险佛山支公司向全市652名孤儿和事实无人抚养儿童赠送“平安佛医保”,由市慈善会副秘书长何海韵同志代为接受捐赠。有请何海韵副秘书长与平安养老保险广东分公司副总经理朱鑫同志签订捐赠协议。我们大家一起来见证这个温馨的时刻。
    各位领导、同志们,今年是中国共产党成立100周年,是全面建设社会主义现代化国家新征程的开启之年,也是“十四五”规划的开局之年。站在“两个一百年”的历史交汇点上,佛山市医保局将在市委市政府的正确领导下,继续协同各方力量,聚焦惠民兜底,不断增进群众健康福祉,促进共同富裕,让医保高质量发展成果更多惠及佛山人民,不断提升人民群众的获得感、幸福感、安全感。
    最后,再次感谢各位的支持和参与,再次感谢各位媒体的热情参与,如果你们还有其他问题,我们接下来继续在线下采访。今天的新闻发布会就到这里,谢谢大家!

  11月1日,佛山市医疗保障局联合佛山市社会保险基金管理局、佛山银保监分局、平安养老保险股份有限公司广东分公司举行新闻发布会,宣布自即日起,2022年度“平安佛医保”参保工作正式启动。投保时间为2021年11月1日—2021年12月31日,佛山市基本医疗保险参保人均可参保。

  与2021年相比,2022年“平安佛医保”将在保持亲民价格185元/人不上调的基础上,继续推进“三不两无一涵盖”[ 三不两无一涵盖:“三不”即指参保不排除高龄老人、不排除已患病人群(含重大疾病患者),保障不排除既往症的任何病种;“两无”即无等待期、无医保目录限制;“一涵盖”即保障范围涵盖住院、门特、恶性肿瘤自费药,28种重大疾病和121种罕见病保险金定额给付。]原则,体现“物美价廉,普惠大众”的鲜明特色。同时,“平安佛医保”的待遇保障在2020年11月发布2021年版时推行“两降两升三便利”[ 两降两升三便利:“两降”一是指医保目录范围内个人负担医疗费用补偿保障责任起付标准下降1.5万元,起付线标准包含大病保险的起付线,二是指医保目录范围外个人自费费用补偿保障责任起付标准下降0.5万元。“两升”一是恶性肿瘤自费药补偿责任保额提升翻倍,增幅超100%,报销范围从1-15万元提升至1-30万元,二是恶性肿瘤自费药补偿保障责任的药品品种从原来的15种提升至25种,并进一步扩充了用药适应症。“三便利”一是参保缴费更便利,参保人可用医保个人账户余额实时缴交“平安佛医保”保费,无需预约缴费,自己可直接“秒支付”;二是参保更便利,“平安佛医保”微信公众号及微信扫码、“腾讯微保”小程序、“佛山通”APP、“农行掌银”APP均可参保;三是理赔服务更便利,在南海区及顺德区增加恶性肿瘤自费药补偿指定药店网点,同时已实现特药资格申请线上审核,参保人无须递交纸质材料。],以及今年7月28日在年中优化“两新增一降低”[ 两新增一降低:首次确诊重大疾病现金给付1万元,首次确诊罕见病现金给付1万元,超高额费用理赔起付线降低至8万元,理赔时间可追溯至2021年1月1日。]的基础上,对今天发布的2022年版进一步作出了“两提升一拓宽”[ 两提升一拓宽:“两提升”一是服务水平再提升,推出“一站式”理赔服务,实现零垫付零跑腿,“出院即报销”;二是待遇保障再提升,超高额医疗费用报销范围从50万提升到100万,且50万—100万区间合规费用100%报销。“一拓宽”是指保障层次拓宽,恶性肿瘤自费药动态调整,提升恶性肿瘤患者用药的可及性及保障覆盖面。]的优化升级,全年185元就能尊享315.9万元的保障,即服务水平再提升、待遇保障再提升、保障层次再拓宽,让平安佛医保服务更便民、待遇更暖心。具体有哪些新福利,一起来看看吧。

  “一站式”理赔 服务更贴心

  2022年“平安佛医保”理赔服务全面升级,推出“一站式”理赔服务,在服务便民上走在了前列。参保人在佛山定点医疗机构办理出院结算(或门诊特定病种结算)时,“平安佛医保”可与基本医保、大病保险的报销一起“一站式”结算,实现零垫付零跑腿,“出院即报销”,让群众省时又省心,真正实现了与政府基本医保体系的无缝衔接。

  聚焦超高额医疗费用 待遇更暖心

  超高额医疗费用报销范围最高金额从50万元提升到100万元,且50万元—100万元区间的合规医疗费用报销比例为100%,大大减轻巨额医疗费用负担,有力降低群众“因病致贫”、“因病返贫”风险。

  恶性肿瘤自费药动态调整 保障更安心

  拓宽保障层次,实施恶性肿瘤自费药补偿动态调整机制。一是参考广东省疾病预防控制中心等权威机构最新发布的肿瘤监测数据,优先优选适用于多种疾病且具有较高临床价值的本地区高发病种和国内高发病种,高值的基本医保自费治疗药品。二是动态接收医疗机构、临床医生、药企、参保患者的药品增补建议,并及时组织相关药学、临床专家进行评估。对于国家医保谈判未成功的药品,参保患者亟需的用药治疗需求和费用负担较大、覆盖面较广的品种优先考虑。三是对于同品种药品,优先将一线用药、原研药、临床使用量大、接受程度高的品种纳入报销范围。

  此外,2022年度“平安佛医保”参保人

  可继续享受“两个尊享”增值服务 惠民更省心

  一是恶性肿瘤第二诊疗意见服务。参保人首次罹患恶性肿瘤且经过医生诊断(即第一意见)后,保险公司可帮助参保人征求广州、佛山等地区有关三甲医院权威专家提出第二方案诊疗意见作为参考。

  二是绿色通道就医安排。参保人确诊首次罹患恶性肿瘤的,平安保险公司协调安排广州有关三甲医院住院治疗。入院当天,保险公司安排专人全程协助办理相关手续。

  两年来,“平安佛医保”倾情守护见真心

  保障从未缺席

  2019年12月,我市全面推出商业补充医疗保险“平安佛医保”。经过近两年的运行,累计参保人数超过175万人次,参保年龄从新生婴儿到115岁老人,不拒绝任何一名医保参保人,不拒绝任何一个病种,凸显了“平安佛医保”零门槛、广受益的鲜明特点。截止到2021年9月30日,“平安佛医保”两年累计服务超过7万人次、累计受理理赔结案数14804件。其中,2021年度保单人均赔付2.19万元、个人综合最高赔付金额43.18万元。据统计,“平安佛医保”赔付平均减负率达36.7%,在“基本保险+大病保险”之上,多层次医疗保障整体减负平均提升了15.72%,当中患重症参保市民的多层次保障最高减负率达82%。目前,无论获赔人数还是各项理赔金额都得到了大幅的提升,达到了2021年年初方案调整和年中待遇进一步优化的初衷,让更多的参保人获得保险保障,真正做到了“取之于民、用之于民”。“平安佛医保”受到了佛山广大民众的欢迎,2021年参保时自愿选择下一年度使用“自动重新参保”人数超八成。

  下面小编准备了“平安佛医保”的一些真实理赔案例,带您更直观地了解一下参保待遇吧

  【真实案例一】4岁的罕见病小童

  参保人小W,4岁,2019年确诊脊髓性肌肉萎缩症(罕见的遗传性神经肌肉疾病),治疗所用药“诺西那生钠”一针高达55万元,该药品是医保目录外自费药,不属于基本医保和大病保险的报销范围,也就是说这55万元的费用需全部自己承担。经平安保险公司审核,这笔巨额医疗费用符合“平安佛医保”保障范围,可以按相关规定对超出起付线2万元以上的部分按60%报销,因此小W获得报销赔付31.8万元。

  【真实案例二】不到30岁的白血病患者

  参保人Y先生,最美好的年华,却在2020年9月不幸确诊了急性白血病,治疗费用高达92.33万元。基本医保报销27.56万元,大病保险报销20.89万元,也就是说经过基本医保和大病保险报销后此时个人还需负担43.88万元。幸亏年初参加了“平安佛医保”,经平安保险公司审核理赔,Y先生获得“平安佛医保”赔付25.36万元,个人医疗费用负担由43.88万元降低到18.52万元,大大减轻了家属的医疗费用负担。

  【真实案例三】癌症特药减负78%的L先生

  参保人L先生,2021年1月确诊多发性骨髓瘤,开始使用“兆珂”恶性肿瘤自费药,费用33.48万元。经资格审核,符合“兆珂”的适应症,费用可纳入“平安佛医保”报销范围。经平安保险公司核定,L先生在指定三级医院广州中医药大学顺德医院(佛山市顺德区中医院)就医,在指定药房国药控股广州有限公司佛山大药房购药,按“平安佛医保”赔付规则要求,起付线1万元以上部分、30万以内的部分按90%报销,最终理赔报销26.1万元,参保人费用减负率78%。

  【真实案例四】听觉丧失住院的小朋友

  参保人小朋友Y,2021年8月因听觉丧失住院,个人负担医疗总费用24.23万元。医保报销了5.12万元,此时个人还需负担医疗费用19.11万元。经审核,符合“平安佛医保”保障范围,最终Y小朋友获得“平安佛医保”报销9.99万元,家庭医疗费用负担从19.11万元降低到9.12万元。

  敲黑板,划重点,

  这么好的“平安佛医保”如何投保呢?

  “平安佛医保”的保障期间为:2022年1月1日至2022年12月31日。

  参保办理时段为:2021年11月1日至2021年12月31日。

  市民咨询及投诉监督电话:

  平安服务热线电话:95511转6

  佛山市政府市民热线电话:12345

  平安养老保险佛山支公司咨询热线电话:

  参保咨询热线:0757-66630000

  理赔咨询热线:0757-82280139

  投保缴费:为进一步方便参保人实时查看和了解参保状况,在佛山市医保局及社保局的共同推动下,2022年“平安佛医保”参保人可用医保电子凭证/社保卡实时缴交保费,直接“秒支付”,微信、支付宝均可缴费。

  投保渠道:

  1.“平安佛医保”公众号。2022年“平安佛医保”将继续开通微信公众号及微信扫码参保服务;

  2.便民二维码参保。参保二维码在公交车身、楼宇电梯、地铁、公交候车亭、社区灯箱、社区海报、宣传彩页等宣传媒介投放,方便市民就近扫码参保;

  3.新增多渠道线上线下参保。新增了“佛山通”APP、 平安人寿、“农行掌银”APP、佛山邮政、授权指定药店、支付宝等途径,方便广大市民多渠道参保缴费。

  

  附件:1.“平安佛医保”LOGO及公众号、投保通道二维码

  2.“平安佛医保”待遇表(2022年版)

  3.  28种重度疾病定义

  4.  121种罕见病目录

  5.“平安佛医保”恶性肿瘤自费药补偿药品目录、

  指定定点医疗机构及定点药店名单(2022年版)

  6.“平安佛医保”服务网点

  7.“平安佛医保”咨询热线

 

    附件1:“平安佛医保”LOGO及公众号、投保通道二维码

(logo)

(公众号二维码)

(投保通道二维码)

    附件2:“平安佛医保”待遇表(2022年版)

备注:具体的待遇保障内容详见“平安佛医保”公众号《佛山市商业补充医疗保险赔付责任细则》(2022年版)

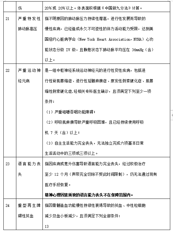
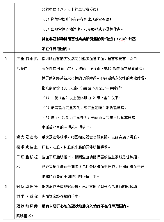
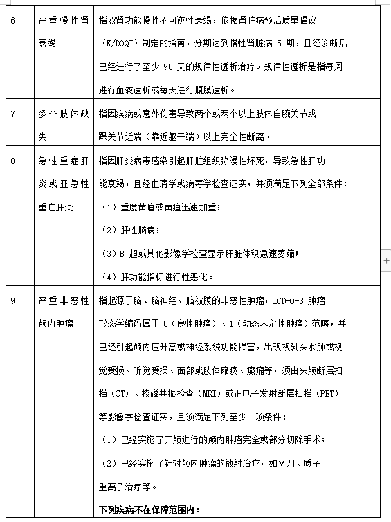
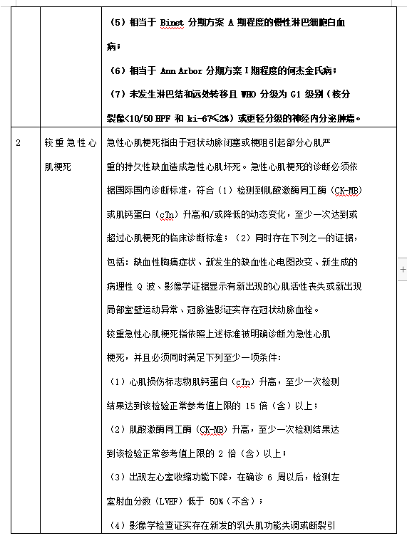
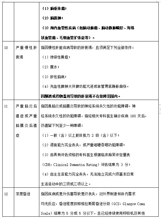
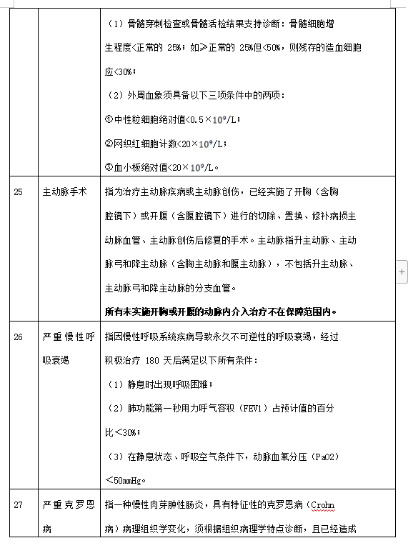
    附件3 :重大疾病保险的28种重度疾病定义

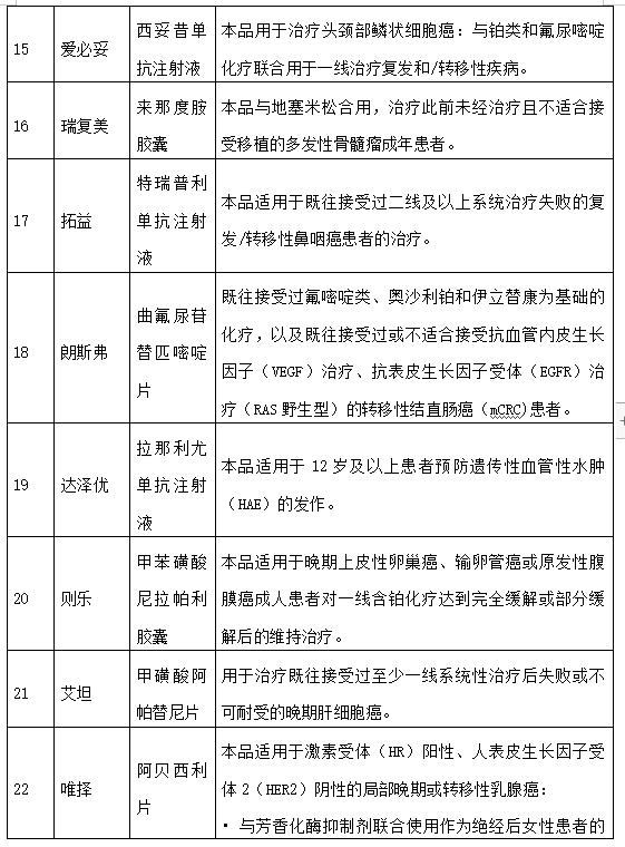
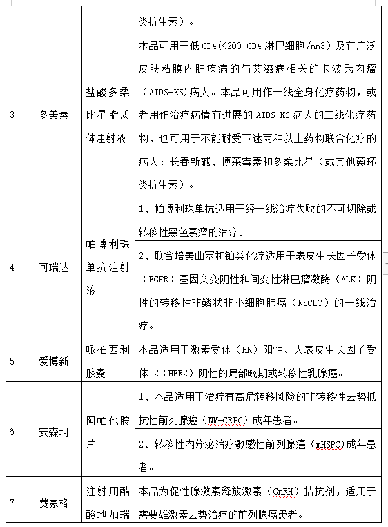
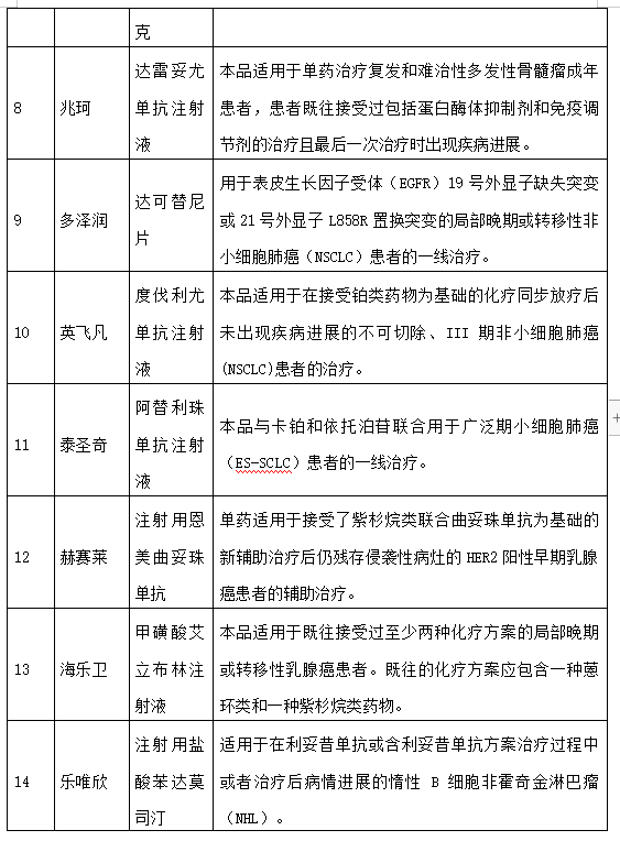
    附件5-1:佛山市商业补充医疗保险“平安佛医保”恶性肿瘤自费药补偿药品目录(2022年版)

    附件5 -2:佛山市商业补充医疗保险“平安佛医保”恶性肿瘤自费药补偿指定定点医疗机构名单(2022年版)

    附件5 -3:佛山市商业补充医疗保险“平安佛医保”恶性肿瘤自费药补偿指定定点药店名单(2022年版)


    附件6:服务网点一览表

    附件7:2022年“平安佛医保”咨询热线

    1.平安服务热线电话:95511转6

    2.佛山市政府市民热线电话:12345

    3.平安养老保险佛山支公司咨询热线电话:

    参保咨询热线:0757-66630000

    理赔咨询热线:0757-82280139