受偏南暖湿气流影响,本周末广东“回南天”现象逐渐加重,范围扩大。佛山市气象台3月16日预报,预计17日至18日佛山阴天转多云,气温继续上升,早晚有(轻)雾,并伴有轻微“回南天”,市民要注意水陆交通安全,室内需做好防潮防滑措施。

3月16日白天我省局部出现“回南天”。
温暖潮湿,雾气缠绕,3月15日夜间至16日,我市出现雨雾天气,三水西南录得最低能见度400米左右,全市五区一度挂起大雾黄色预警信号。温暖潮湿的天气模式将持续到新冷空气入粤才会画上句号。

3月18日至19日冷空气南下影响我省。
广东省气象台3月16日预报,17日至18日我省大部市县气温回升,云量较多,仍有明显的轻雾或雾,部分市县有零星小雨。新一股中等强度冷空气将于18日午后影响粤北,夜间开始自北向南影响我省;18日夜间至19日,粤北日平均气温下降5℃~8℃,其余大部市县下降4℃~6℃。展望20日至21日,粤西多云转分散小雨,其余市县晴转多云,白天气温有所回升。

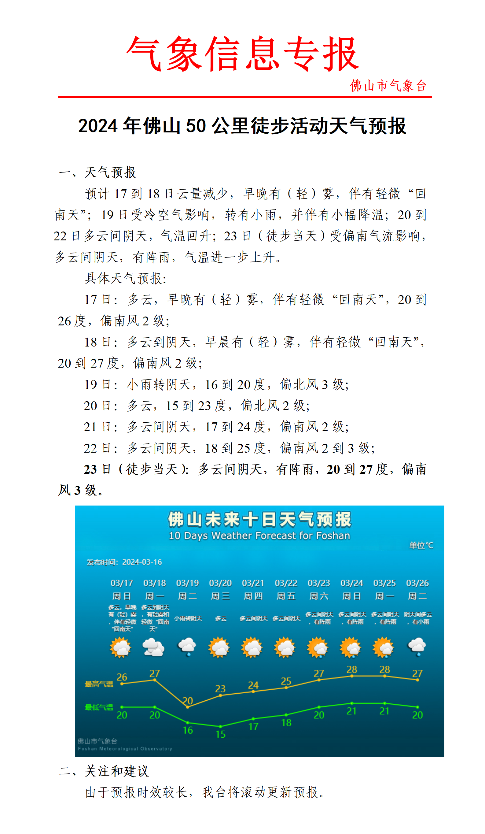
佛山市气象台3月16日预报,预计17日至18日我市阴天转多云,早晚有(轻)雾,并伴有轻微“回南天”;气温上升,分别为20℃~26℃、20℃~27℃。未来两天温暖潮湿,需注意防潮、防滑,关闭门窗;雾时能见度低,需注意水陆交通安全。

“回南天”来袭要注意什么?
3月18日夜间起新一股冷空气携雨来访,19日我市小雨转阴天,气温降至16℃~20℃,体感转阴凉,市民要注意适时添衣以防感冒。展望20日至21日天况转好,湿度下降,白天气温有所回升,市民要抓紧时间晾晒。

文、图/佛山市新闻传媒中心记者谈飞洋
(编辑:黄开诚)